xAI quietly released Grok 4.1 (Nov 17–18, 2025) — a focused upgrade to Grok 4 that prioritizes emotional intelligence, creative expression, and reduced hallucination while keeping the razor-sharp reasoning of earlier Grok releases. It arrives in two modes (Thinking / Non-Thinking), was silently rolled out in early November, shows top leaderboard results on LMArena, and is available via grok.com, the Grok apps and the API.
What is Grok 4.1?
Grok 4.1 is the incremental, production-focussed successor to Grok 4: a family member built on the same large-scale reinforcement learning foundation but fine-tuned and re-trained with heavy post-training optimizations aimed at style, personality, alignment, and real-world reliability. It’s being positioned as a pragmatic, “usable” step forward: smarter in blind human preference tests, more emotionally intelligent, better at creative writing, and measurably less prone to the sort of confident-but-wrong “hallucinations” that have bedeviled earlier high-performing LLMs.
Grok 4.1 achieves qualitative changes in the following four dimensions:
- Creativity: Demonstrates stronger language style and imagination in writing, storytelling, and social contexts;
- Emotional Intelligence: Recognizes tone and emotional changes, responding with more human-like emotional logic and generating comforting and understanding responses;
- Personality Coherence: Maintains consistent tone and personality in long conversations, no longer exhibiting the inconsistent behavior of earlier models;
- Collaborative: Maintains coherence and goal awareness in multi-turn dialogues or task collaboration.
xAI summarizes its characteristics in one sentence: “It’s more perceptive, more empathetic, and more like a coherent person.”
How does Grok 4.1 work under the hood?
Grok 4.1 is best understood as the same pre-trained backbone used across the Grok 4 family plus a layered post-training pipeline that focuses on reward modeling, style alignment, and agentic evaluators.
What are the training and alignment stages?
Grok 4.1 works on a multi-stage pipeline typical of modern frontier LLMs, adapted with two important shifts for 4.1:
- Pre-training + mid-training: Large corpus pre-training on web data + targeted mid-training to boost domain knowledge and multi-modal capabilities.
- Supervised fine-tuning (SFT): Human demonstrations for desired behaviors (replies, refusal strategies).
- Reward modeling (novel application): xAI trained reward models not only on human preference labels but also used frontier agentic reasoning models as reward graders — effectively letting high-capability, model-based evaluators score candidate outputs at scale. This enabled optimization of non-verifiable attributes like style, personality cohesion, empathy and helpfulness without requiring an impossibly large human labeling budget.
- Policy optimization (RLHF / RL from model rewards): Standard policy optimization using the learned reward signals to produce the deployed policy (the model consumers interact with).
What’s new in the reward modeling approach?
In traditional RLHF you gather human preference labels (A/B), train a reward model to predict those labels, and then optimize the base model with RL (or rejection sampling) against that learned reward. But Two practical innovations xAI highlights:
- Agentic reward models: instead of purely human judges, xAI used capable “agentic” reasoning models as scorers to evaluate subtler properties (tone, emotional nuance, creativity). The graders can run thousands of pairwise comparisons quickly, letting engineers iterate faster. This is the mechanism for major improvements in style and emotional intelligence.
- Post-training alignment for non-verifiable signals: for attributes you can’t measure with a deterministic metric (e.g., “warmth” or “coherent personality”) they introduced specialized reward objectives and scaling curricula so the model learns the style of outputs without sacrificing core factual accuracy.
How does “thinking” vs “non-thinking” operate technically?
- Grok 4.1 Thinking (codename
quasarflux) — exposes explicit reasoning steps (thinking tokens) before producing the final answer; optimized for complex tasks and higher Elo in LMArena. The extra tokens cost inference time but help with multi-step reasoning tasks, debugging, and explainability. - Grok 4.1 Non-Thinking (codename
tensor) bypasses explicit intermediate tokens for a single, immediate final response. This reduces latency and token cost while still benefiting from the same refined policy weights. The non-thinking mode was optimized to be extremely low-latency and still highly capable.
Alignment optimization of sentiment and style
Beyond simple “truthfulness” signals, Grok 4.1 includes targeted alignment optimization for sentiment, tone, and interpersonal style. That means the training pipeline includes reward or loss components that explicitly punish mismatched tone (e.g., being needlessly curt when empathy is appropriate) and reward responses that match a desired style or sentiment profile. In Grok 4.1, AI first introduced the optimization objective of “Personality Alignment.”
It aims to help the model maintain a consistent and stable sense of identity. Compared to Grok 4, 4.1 adds the following to the training objectives:
- Positive rewards for the emotional expression dimension (emotional alignment reward);
- A personality coherence metric.
How was Grok 4.1 evaluated — and how did it perform?
What did blind human preference tests show?
During a silent rollout, Grok 4.1 was preferred 64.78% of the time against the previous production model in live traffic — a strong human preference signal indicating better conversational outcomes in the wild.
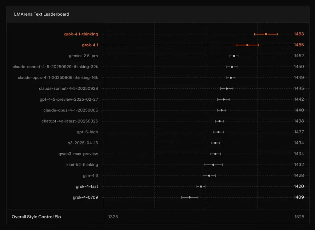
Does Grok 4.1 top leaderboards?
xAI reports that Grok 4.1’s Thinking mode sits at #1 on LMArena’s Text Arena, with a reported Elo of 1483, and its non-reasoning (fast) mode ranks #2 with 1465 Elo — strong public leaderboard placements for both accuracy and presentation (style control plays a role).

Conclusion: Grok 4.1 outperforms the mainstream GPT-4.5 and Claude series models in text understanding, generation and overall quality, second only to the GPT-5 Advanced Preview version.
Emotional Intelligence
xAI ran EQ-Bench3, a specialized test for emotional intelligence covering 45 challenging roleplay scenarios, and reports that Grok 4.1 shows strong gains in empathy, pacing, and interpersonal insight.Grok 4.1 scored highest in understanding contexts of sadness, empathy, and comfort.

Creative writing — is it actually more imaginative?
Grok 4.1 was evaluated on Creative Writing v3 (32 prompts across 3 iterations with rubric + Elo scoring). xAI says 4.1’s writing style, voice consistency, and narrative creativity rose substantially, placing it near the top of recent leaderboards for creative tasks (example prompts are included in the release). Independent reporting mirrored these findings: reviewers saw notably more “distinctive voice” and better long-form coherence. In terms of writing quality, Grok 4.1 is second only to the GPT-5 series models and surpasses the entire product lines of Claude, Gemini, and Kimi.

Reduced hallucination / honesty
xAI claims a notable reduction in hallucination rates: they reported (in the announcement and social posts) Grok 4.1 is ~3× less likely to hallucinate compared with earlier Grok models, citing production traffic analyses and FActScore-style evaluations (e.g., bio/biography question sets, lower is better). Especially in the “non-reasoning mode” where external search tools are available, the consistency of facts is more stable.

Why does Grok 4.1 “crush” other models — is that hyperbole?
“Crushes” is marketing-esque, but there are objective claims behind the claim:
- Leaderboards: Grok 4.1 holds top positions on public LMArena leaderboards for text generation (1483 Elo for Thinking mode) and strong creative and EQ-bench showings per xAI’s release. Those are apples-to-apples competitive metrics used across the community.
- Real-traffic preference wins: xAI reports human preference wins in blind comparisons (~65% preference versus the prior production model) from a silent rollout on live traffic. That reflects real-user improvements, not just paper benchmarks.
- Practical new capability: The combination of model-graders, RL on non-verifiable signals, and stricter input filters is a pragmatic engineering step that directly improves the user experience in conversational, empathic, and creative tasks where competitors historically underperform.
So, while “crushes” is a colorful way to say “leads in multiple public and internal evaluations,” the underlying public metrics xAI published back that conclusion
How to access Grok 4.1
Consumer / app access
xAI has periodically made Grok 4.1 accessible in “Auto” mode for free or as a promotional window, but premium tiers (SuperGrok, SuperGrok Heavy) and API access with higher quotas exist and persist as paid offerings.
Grok 4.1 is available to all users on grok.com, X (formerly Twitter), and the iOS and Android Grok apps, rolling out immediately in Auto mode while also being selectable explicitly as “Grok 4.1” in the model picker.
API access & developer plans
Grok 4.1 endpoints are available via the xAI API. As of the publication date of this article, the official GPT 4.1 API has not been released.
CometAPI promises to keep track of the latest model dynamics including Grok 4.1 API, which will be released simultaneously with the official release. Please look forward to it and continue to pay attention to CometAPI. While waiting, you can pay attention to Grok’s other models such as Grok-code-fast-1 and Grok 4, explore their capabilities in the Playground and consult the API guide for detailed instructions to call . Before accessing, please make sure you have logged in to CometAPI and obtained the API key.
Practical tips for using Grok 4.1 in production
How to reduce hallucination risk
- Enable live search or a verified tool chain for information-seeking queries.
- Provide verification steps: ask the model to return sources and evidence for factual claims; use the
responsemetadata to inspect citations (if available). - Run deterministic checks (fact-checking LLMs, structured data validators) as a post-processing step for high-stakes outputs.
How to control tone and style
- Use explicit system prompts to fix voice (“You are formal and empathetic.”).
- Use supervised prompts and small local templates for consistent voice across applications.
- Where available, leverage xAI’s style control option and reward-driven steering knobs .
Final verdict: is Grok 4.1 a sea change?
Grok 4.1 is not a brand-new architecture; rather, it is a sophisticated and thoughtful post-training / alignment release that focuses on what humans actually care about in chat: personality, emotional intelligence, creativity, and fewer factual errors. Measurable gains on leaderboards, large-scale real-traffic preferences, and improved safety tooling. For applications that rely on high-quality conversation, creative collaboration, or tone-sensitive assistance, Grok 4.1 is a major step forward and, in several community benchmarks, the top performer at the time of release.
CometAPI is a commercial API-aggregation platform that gives developers unified, OpenAI-style REST access to hundreds of AI models from multiple vendors — text LLMs, image/video generators, embeddings, and more — through a single, consistent interface. Instead of wiring separate SDKs or bespoke endpoints for OpenAI, Anthropic, Google, Meta, or smaller specialized model providers, CometAPI lets you call different models by changing model strings and a few parameters.
Ready to try?→ Sign up for CometAPI today !
If you want to know more tips, guides and news on AI follow us on VK, X and Discord!

